OVERVIEW 会社概要
概要
会社名
所在地
愛知県名古屋市中村区
太閤通3丁目22番地1 石田ビル
TEL
FAX
代表取締役社長
資本金
事業概要
ISO14001 認証取得
ミズノロジスティクス株式会社は2020年よりISO14001を認証取得しています。(株式会社ミズノの適用範囲を拡大し取得)
事業活動を通して、日々、環境負荷環減に努めています。
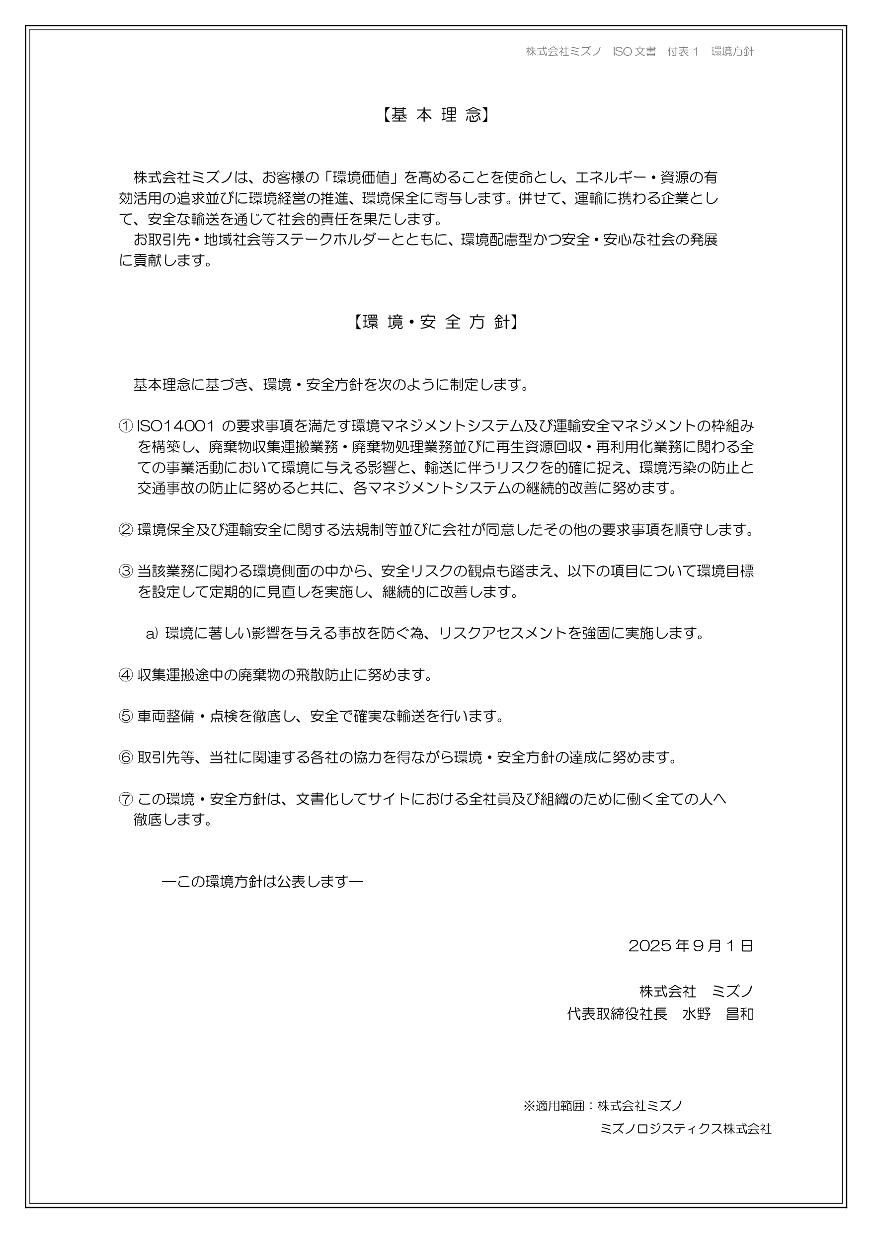
環境・安全方針
運輸安全マネジメント
沿革
ミズノロジスティクスの歴史と歩みをご紹介します。
昭和30年 4月
水野商店創業 製鋼・製紙原料商として創業開始
平成12年 3月
水野商店を法人化し、株式会社ミズノを設立
平成12年 6月【株式会社ミズノ】
産業廃棄物収集運搬業を取得
平成12年 11月【株式会社ミズノ】
産業廃棄物処分業(中間処理)を取得
平成24年 1月【株式会社ミズノ】
産業廃棄物収集運搬業において優良認定取得
平成29年 11月
ミズノロジスティクス株式会社を設立
平成30年 6月
産業廃棄物収集運搬業を取得
平成31年 3月
特別管理産業廃棄物収集運搬業を取得
令和2年 3月
環境マネジメントシステムISO14001認証取得
令和5年 6月
産業廃棄物収集運搬業において優良認定取得
令和6年 1月
一般貨物自動車運送事業の許可取得
令和6年 3月
特別管理産業廃棄物収集運搬業において優良認定取得
令和7年 4月
緑ナンバーでの運送業務を開始
令和7年 12月
新拠点「関西プライムセンター」を開設(滋賀県大津市)
アクセス
名古屋本社
〒453-0811
愛知県名古屋市中村区
太閤通3丁目22番地1 石田ビル
TEL:052-462-1224 FAX:052-462-1161
四日市営業所/事務センター
〒510-0023 三重県四日市市午起2丁目1-5
TEL:059-331-2049 FAX:059-332-7818
関西プライムセンター
〒520-0824 滋賀県大津市膳所平尾町842-1



